经济林创新团队在油茶花期抗寒的分子机制方面取得新进展
时间:2022-11-21 浏览次数:
2022年11月2日,农林科学TOP期刊《Industrial Crops & Products》(中科院一区,IF: 6.449)在线发表了经济林创新团队题为“Metabonomic and transcriptomic analyses of Camellia oleifera flower buds treated with low-temperature stress during the flowering stage”的研究论文。文章报道了糖类化合物在低温胁迫后期大量累积,是油茶响应低温胁迫最丰富的代谢物,鉴定了油茶花期抗寒关键候选基因,揭示了CoWRKY5能够通过糖代谢途径参与油茶花期的抗寒应答,是油茶花期低温胁迫响应的重要转录因子。

油茶(Camellia oleifera Abel.)是我国特有的木本食用油料树种,在乡村振兴战略实施及保障我国食用油安全等方面具有重要的意义。油茶于秋冬季开花,花期经常遭遇低温冷害天气,导致座果率低、产量下降,严重制约了我国油茶产业的健康发展。随着油茶产业迅速发展,近年来大果高产优良油茶品种逐渐向北缘山区推广种植,其花期抗寒性是决定良种油茶引种栽培的首要考虑因素。因此,增强油茶花期耐寒性是提高油茶产量、打破油茶地理分布限制的重要育种目标。
团队前期研究发现,油茶花期遭遇低温胁迫时部分花苞不开或开放不完全、花苞萎蔫脱落且花期推迟,随着胁迫时间的延长,花苞逐渐开放,花瓣凋谢但不脱落,花的基部和子房周围有蜜状物质出现(图1),可有效减少落花落果(Wu et al., 2020a; Wu et al., 2020b)。

图1 油茶花授粉后在低温胁迫下的表型变化
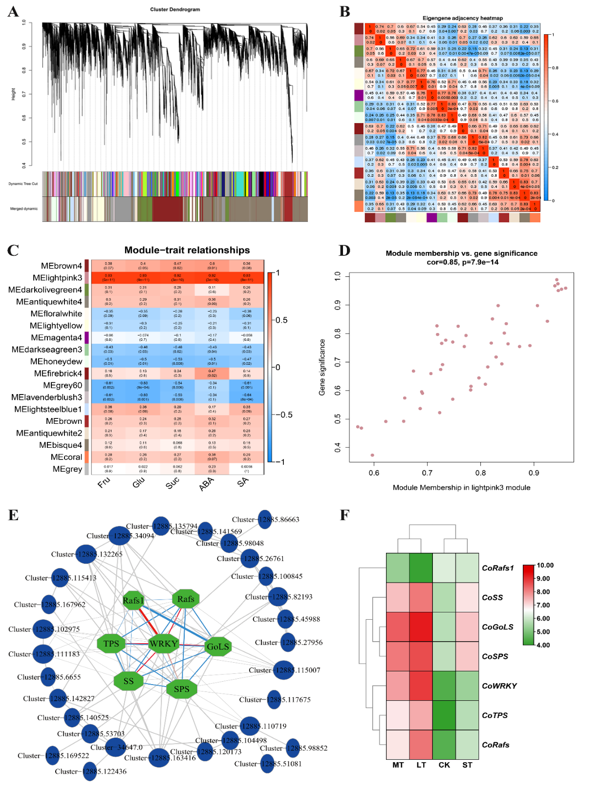
基于此,本研究首先利用GC-MS对油茶不同时间低温处理的油茶花蕾中糖类化合物和植物激素进行检测,发现糖类化合物(主要为果糖、半乳糖、葡萄糖和蔗糖)是油茶响应低温过程中最丰富的代谢物,并且在低温胁迫后期大量累积。其次,本研究采用Illumina-NGS技术对不同时间低温处理的油茶花蕾进行转录组测序,共获得480347个转录本,鉴定了多个与冷驯化相关的差异表达基因(DEGs),发现糖代谢关键酶、糖跨膜运输、激素信号转导、脱落酸等相关功能基因与油茶耐低温相关,且低温诱导的差异表达基因中,糖代谢和糖跨膜运输蛋白基因是最主要的功能基因类群。最后,基于差异表达的糖代谢关键基因,构建了油茶低温胁迫糖代谢关键基因和代谢调控网络,加权基因共表达网络分析表明CoRafS、CoGoLS、CoSS、CoSPS、CoTPS、CoWRKY5等是调控糖代谢的关键基因,且低温诱导转录因子CoWRKY5显著上调表达(图2)。研究团队结合代谢组学、转录组学、高效液相色谱揭示了油茶花期低温胁迫过程中糖类物质积累规律及其分子机制,为油茶的抗寒育种提供了理论依据。

图2加权基因共表达网络分析(WGCNA)结果及油茶糖代谢关键基因共表达网络图
经济林创新团队李建安教授和谭晓风教授为论文的共同通讯作者,青年教师吴玲利为论文第一作者。本研究得到国家自然科学基金重点项目(31730016)和湖南省自然科学基金(2021JJ41073)的资助。

